Sobre o Setor
O Setor de Ciências Biológicas e da Saúde fundado em maio de 1973, através da Designação da Reitoria substanciada nos artigos 46 e 47 do Estatuto e do artigo 92 do Regimento Geral da UEPG, vigentes em 1972. A referida Designação foi homologada pelo Regimento Geral da Universidade Estadual de Ponta Grossa, através do parecer de 7 de novembro de 1973, e publicado em Diário Oficial da União nº 234 de 10 de dezembro de 1973. O SEBISA tem por objetivo gerir os cursos de graduação e pós-graduação (lato sensu e stricto sensu) nas áreas das ciências biológicas e da saúde, bem como as atividades correlatas ligadas a essas áreas.
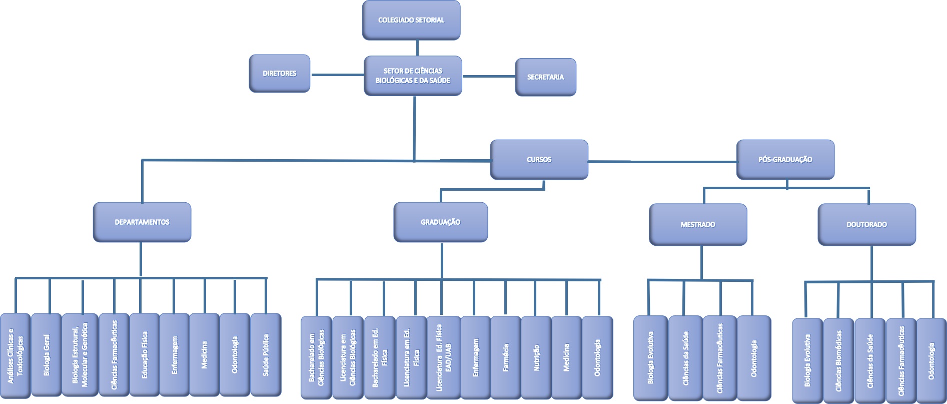
Os cursos de graduação ofertados na modalidade presencial são: Bacharelados em Enfermagem, Farmácia, Odontologia, Educação Física, Medicina, Ciências Biológicas; e Licenciaturas em Ciências Biológicas e Educação Física.
O curso de graduação ofertado na modalidade a distância é Licenciatura em Educação Física.
Dentre os cursos de pós-graduação ofertados, temos programas de Mestrado em Biologia Evolutiva, Odontologia, Ciências Biomédicas, Ciências Farmacêuticas e Ciências da Saúde; programas de Doutorado em Odontologia e Ciências Farmacêuticas.
Em relação aos cursos de pós-graduação lato sensu, são ofertados na área de Odontologia Especialização em Ortodontia e Odontopediatria, bem como as Residências Multiprofissionais ofertadas em parceria com o Hospital Universitário Regional dos Campos Gerais.
O SEBISA conta ainda com alguns órgãos suplementares que desenvolvem atividades de prestação de serviço junto à comunidade acadêmica e comunidade externa, são eles: Farmácia Escola Professor Horácio Droppa, Laboratório de Análises Clinicas LUAC, Laboratório de Produção de Medicamentos LAPMED, Núcleo Avançado de Estudos da Vida NAEVI.
Nos últimos três anos o Sebisa vem desenvolvendo atividades com foco humanístico e também de integração entre as áreas de estudo, através da gestão 2014/2018 tendo como gestores a Diretora Professora Dra. Fabiana Postiglione Mansani, e o Diretor Adjunto Professor Dr. Paulo Vitor Farago. Dentre as atividades desenvolvidas, destacam-se o ExpoSEBISA, Cerimônia do Jaleco, Forum Multiprofissional SEBISA, Semana Integrada de Estudos.
O Setor ainda conta com algumas revistas científicas, a Revista Publicátio e a Revista Brasileira de Medicina Interna.
A Direção do SEBISA tem maior respeito por todos os servidores, professores, acadêmicos e alunos que fazem do Setor de Ciências Biológicas e da Saúde, o maior e mais destacado Setor da Universidade Estadual de Ponta Grossa.
Estrutura Administrativa
Direção do Setor de Ciências Biológicas e da Saúde
Diretor: Júlio César Miné
Diretor Adjunto: Gonçalo Cassins Moreira do Carmo
Secretário:
Oscar Neri de Mattos
Jocelaine Nascimento Potchek
Telefones: 3220-3101/3220-3100/3220-3102
Central de Apoio Didático – CAD
Oscar Neri de Mattos
Jocelaine Nascimento Potchek
Telefone: 3220-3776
Organograma da Estrutura do Setor


